近日,复旦大学放射医学研究所畅磊研究员、邵春林研究员和苏州大学附属第一医院郭凌川教授团队合作在《美国科学院院报》(Proceedings of the National Academy of Sciences of the United States of America,简称PNAS)上发表题为“The SWI/SNF chromatin-remodeling subunit DPF2 regulates macrophage inflammation in intestinal injury via CACNA1D-mediated MAPK pathway”的研究论文,揭示了DPF2在巨噬细胞中作为肠道损伤免疫反应中关键调节剂的重要作用,其中DPF2的缺失通过减少细胞凋亡、抑制炎症和增强上皮细胞增殖来促进肠道修复,为解决各种形式的肠道损伤和慢性炎症开辟了治疗途径,可能为改善相关炎症性疾病的治疗结果提供策略。

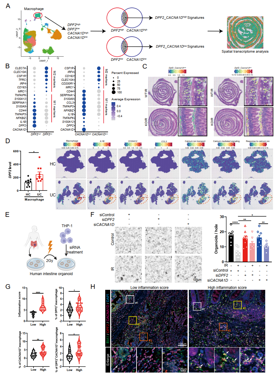
该研究发现DPF2缺失不仅增强了辐射诱导肠损伤(RIII)后肠道的再生能力,还改变了巨噬细胞的异质性与分化状态,并显著降低了巨噬细胞内的钙离子水平。重要的是,在RIII小鼠模型和临床RIII患者来源的类器官模型中靶向DPF2和CACNA1D可促进修复和增殖。

机制上,DPF2缺乏导致CACNA1D超级增强子上的H3K27ac和H3K4me1标记缺失,CACNA1D mRNA表达受损,细胞内钙含量降低,进而减弱MAPK信号活性,促进抑炎巨噬细胞极化。因此,DPF2和CACNA1D在肠道炎症中发挥重要作用,可能是缓解RIII的重要靶点。这些发现确定DPF2是染色质调控和肠道恢复之间的关键联系,为肠道修复的机制提供了新的见解。

本研究的第一作者为复旦大学放射医学研究所助理教授纪敏涛、复旦大学放射医学研究所2025级博士生梁海生和苏州大学放射医学与防护学院2020级硕士生董帅。畅磊研究员、邵春林研究员和郭凌川教授为本研究的通讯作者。该项目得到了国家自然科学基金委员会、江苏省杰出青年基金、上海市“科技创新行动计划”自然科学基金的支持。
论文链接:https://www.pnas.org/doi/10.1073/pnas.2518762122
